伟德国际victor19462025年非上海生源应届毕业生落户材料校内办理手续指南 发布时间:2025-05-12
根据上海市教育委员会、上海市发展和改革委员会和上海市公安局联合发布的《关于做好2025年非上海生源应届普通高校毕业生进沪就业工作的通知》(沪教委学〔2025〕15号)的文件精神,伟德国际victor1946现将落户材料的校内办理手续指南整理如下,方便公司在校员工办理申请。
请同学们认真阅读并合理安排时间,按指南要求办理相关材料。
一、2025年落户整体申请流程须知
1.用人单位是非上海生源毕业生进沪就业申请落户的申请主体,请务必自行向用人单位核实该单位是否具备为非上海生源毕业生申请本市户籍的资格。非上海生源毕业生进沪就业申请落户,须由用人单位一次性提交申请材料。如未通过落户申请,不再受理由其他用人单位提交的申请材料。用人单位条件详见《关于做好2025年非上海生源应届普通高校毕业生进沪就业工作的通知》,通知链接:http://www.firstjob.shec.edu.cn/folder76/folder79/2025-05-06/5529.html。
2.2025年非上海生源毕业生进沪就业申请本市户籍时间为:2025年5月12日至2025年7月4日(工作日),博士毕业生受理时间可延长至2025年12月31日(工作日)。如有疑问可以咨询公司员工中心就业窗口(闵行:021-54742194、54742354,徐汇:021-62934786*802)或上海市员工事务中心(62829191)。
3. 根据《2025年非上海生源应届普通高校毕业生进沪就业申请本市户籍评分办法》,公司本硕博毕业生均符合当年度非上海生源应届普通高校毕业生进沪就业申请本市户籍办法规定的基本条件即可落户,故申请材料只需提交户籍申请表(由用人单位提供)、个人信息表(蓝表)、毕业生推荐表、就业协议书、成绩单、校内送审表(白表,该表公司留档)。自主创业、入伍退役、西部计划等类型的毕业生申请材料请参照通知。
4.上海户籍申请流程见下图。本通知仅为校内相关材料办理说明,涉及用人单位及后续流程的部分请毕业生向单位确认。

二、申请准备材料及填写说明
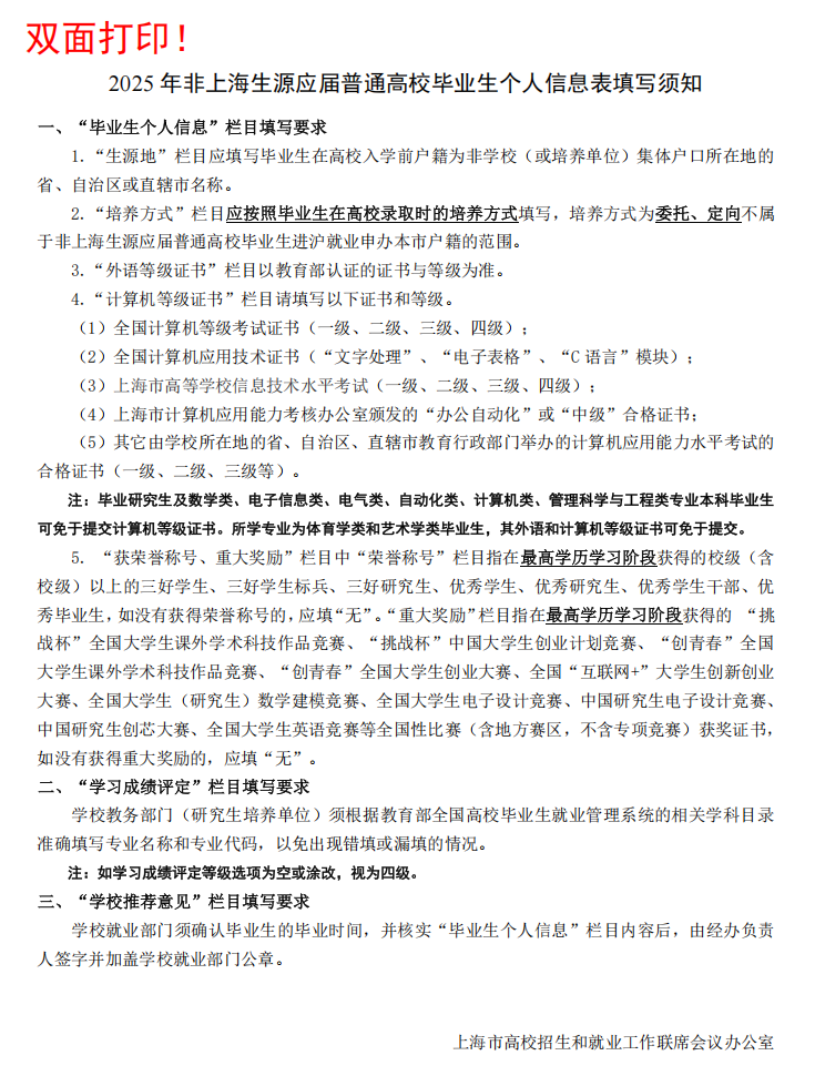
1. 2025年非上海生源应届普通高校毕业生个人信息表(蓝表,附件1)
要求:
(1)空表双面打印后黑色水笔手写(背面为填写须知),实际填写时请务必删除红色字体,不得改变表格样式,不得涂改;
(2)外语等级证书、计算机等级证书、获荣誉称号、重大奖励等内容请空着或者写无(根据最新落户政策,公司毕业生无需提交该材料可以直接办理落户)。如填写了相关内容,需提交对应佐证材料,落户审核时间也会相应变长;
(3)专业及专业代码可参考校就业系统(https://www.job.sjtu.edu.cn/),教务老师在“个人信息表”中第二栏“成绩评定”中评定等级、签字、盖教务办公章;
(4)3月毕业的同学为春季毕业生,其他均为秋季毕业生。
样表:


2. 2025年《非上海生源应届毕业生进沪就业办理户籍送审材料校内审核表》(白表,附件2)
样表:

3. 成绩单原件
4. 《上海高校毕业生、毕业研究生就业协议书》第二联(简称“三方”)
须已完成三方签订全部手续及毕业鉴证方可办理。
5.《伟德国际victor1946毕业生推荐表》原件(简称“推荐表”)
之前已统一办理并发放,研究生表格须经导师签字。
三、办理流程
(一)公司流程
1. 公司教务办
持填写好的材料至公司教务办,“蓝表”【学习成绩评定】栏由教务办老师填写并签名,盖公司教务办公章;“白表”【成绩单】栏由教务办老师勾选;成绩单原件可在公司教务办一并开具办理。
若“蓝表”填写了外语/计算机等级,需提供相应登记证书复印件(验原件)由教务办老师签字盖章。非必须材料落户审核时间可能较长,若材料未能被审核通过可能导致落户失败,失去应届生落户资格,因此建议填“无”。
办理时间:2025年5月12日-7月4日,每周二、四下午14:00-17:00
办理地点:徐汇校区安泰楼B301 焦老师(本科)
丁老师(学硕)
陈老师(会计专硕)
刘老师(博士)
.徐汇校区浩然楼605 孙老师(金融专硕)
2.公司学工办
完成学业教务办流程后,持全部材料至公司学工办,材料齐备通过审核后,完成“白表”【院系审核】部分,“院系审核人意见”由思政教师填写并签名;如无推荐表,请联系对应思政教师,需提前按照就业导航及先前通知要求在公司就业系统完成制作后一并办理。
办理时间:2025年5月12日-7月4日,每周二、四下午14:00-17:00
办理地点:徐汇校区安泰楼A206 胡老师(本科)
徐汇校区安泰楼A202 张老师(硕士)
徐汇校区安泰楼A204 武老师(博士)
附:
就业导航电子版:
https://www.job.sjtu.edu.cn/eweb/jygl/2025/2025_xbb.html
集团就业网站:
https://www.job.sjtu.edu.cn/career/index
(二)公司流程
3. 集团教务部门
研究生持全部材料至研究生院培养办(徐汇新上院502/闵行陈瑞球楼328)、本科生至集团本科教务处(先至闵行校区新行政楼B108复核成绩,再去B319盖教务印)审核,完成“蓝表”【学习成绩评定】右侧盖章及成绩单原件集团盖章。
4. 员工中心一楼就业服务窗口
上述流程后,持全部材料至闵行员工中心或徐汇员工服务中心(均可)一楼就业服务窗口审核进沪材料并签章。上交“白表”由公司留存,完成“蓝表”【公司推荐意见】部分签字盖章;如推荐表之前未办理,可一并办理公司盖章。
注:以上校内流程办理完毕后,请自行联系用人单位提交相应材料。
伟德国际victor1946
员工工作与职业发展办公室
2025年5月9日


